(831) 429-06-19
заказать обратный звонок
Главная / Подогреватели двигателя /

арт.
руб.
Купить

Галерея

Инструкции для
Руководство по эксплуатации отопителя воздушного/ air heater PLANAR-8DM-12/24
скачать (2.6 MБ)
Номенклатура запасных частей
скачать (1.2 MБ)

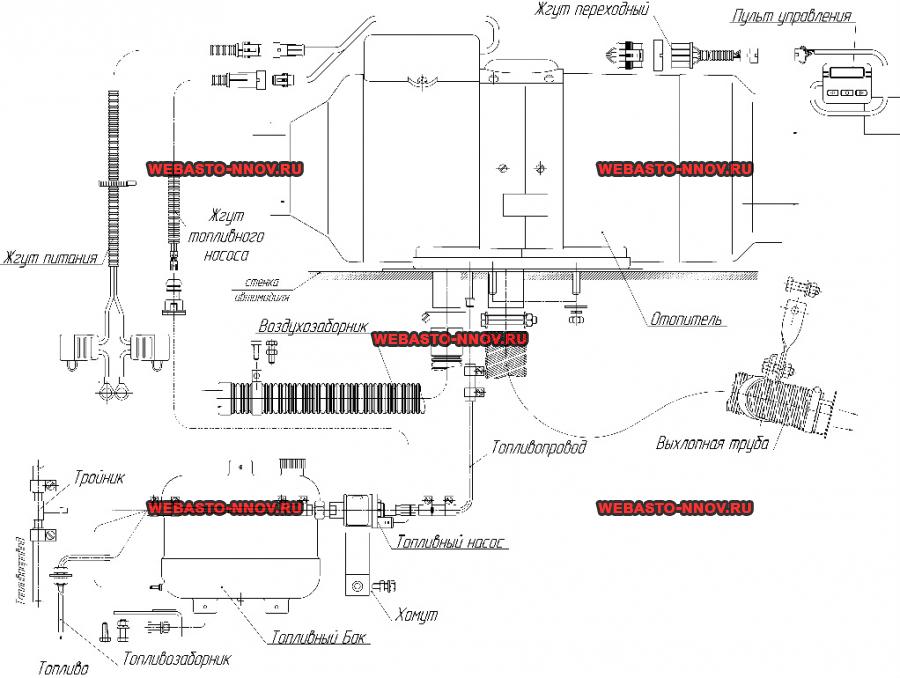
Характеристики
тип подогревателявоздушный отопитель
для спецтехникиЕсть
для яхтЕсть
тип топливадизель
отопительная мощность, кВт2-6
макс мощность6
номинальное напряжение, В12
расход топлива, литров/час0,42-0,76
потребляемая мощность, Вт8-85
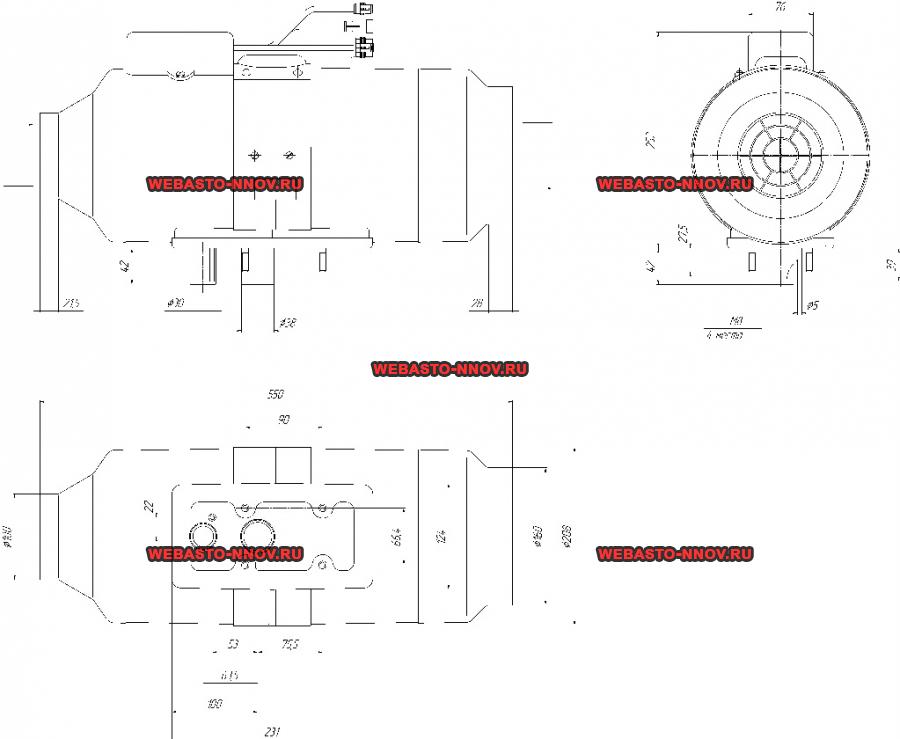
габариты, мм (ДxШxВ)550х208х252


Дополнительные товары для

купить
руб.
Оставаясь на сайте, я даю согласие на использование cookies и согласен с политикой конфиденциальности.